Denisi penilaian atau risiko petir adalah suatu metode perhitungan analisis risiko sambaran petir terhadap suatu objek berdasarkan beberapa karakteristiknya. Perhitungan risiko petir bertujuan untuk mengidentifikasi potensi ancaman dan tindakan perlindungan yang diperlukan. Hasil penilaian risiko petir akan digunakan sebagai dasar untuk menentukan dan kemudian merancang sistem proteksi petir. Penilaian atau assessment risiko petir adalah bagian dari manajemen risiko petir. Prosedur manajemen risiko akan membantu mengurangi risiko aktual menjadi sama dengan atau kurang dari risiko yang dapat ditoleransi. – Omazaki Consultant adalah konsultan yang melayani jasa konsultansi audit dan/atau asesmen, analisis, dan evaluasi risiko tersambar petir pada. Juga melayanai jasa studi penangkal petir untuk pembuatan baru. Hubungi kami jika Anda mencari konsultan audit dan assesment risiko sambaran petir atau guntur atau kilat untuk keperluan evaluasi dan analisis study sistem proteksi petir eksisting, maupun untuk keperluan proyek baru. Hubungi kami dengan mengirimkan email ke cs@omazaki.co.id atau dengan mengisi form pada kontak.
———————————————
Tujuan Assesment Risiko Petir
Tujuan utama dari asesmen risiko petir adalah untuk estimasi atau perhitungan menentukan apakah proteksi petir diperlukan, dan jika ya, untuk memilih tingkat proteksi petir yang diperlukan. Tingkat proteksi petir menentukan tingkat minimum sistem proteksi petir (SPP) yang digunakan untuk desain perlindungan.
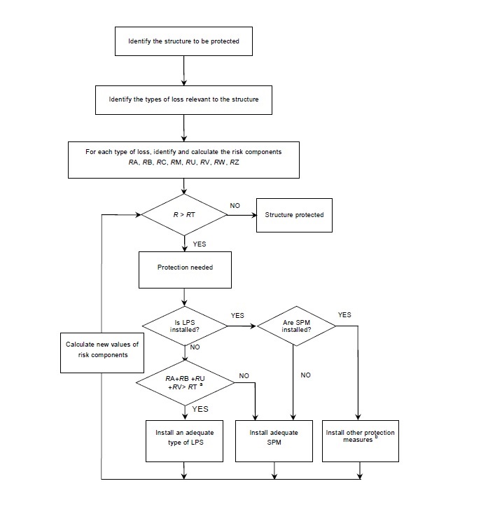
Analisis risiko petir merupakan bagian dari evaluasi kebutuhan sistem proteksi petir. Berdasarkan IEC 62305 Bagian 2, prosedur penilaian kebutuhan proteksi petir adalah sebagai berikut:

———————————————
IEC 62305-2 Manajemen Risiko Petir
IEC 62305-2 menyediakan metodologi terperinci untuk menilai risiko yang ditimbulkan oleh petir terhadap suatu struktur atau sistem. Hal ini akan meliputi:
- Mengidentifikasi potensi sumber sambaran petir
- Memperkirakan potensi konsekuensi sambaran petir
- Mengevaluasi efektivitas tindakan perlindungan yang ada
- Menerapkan tindakan perlindungan tambahan jika diperlukan.
Manajemen risiko untuk proteksi petir dan tegangan lebih adalah sangat penting untuk memperkirakan kerentanan suatu bangunan, orang-orang, dan isi di dalamnya terhadap ancaman petir dan tegangan lebih, serta memastikan pemilihan sistem proteksi yang paling efektif.
———————————————
Jenis Risiko Petir Berdasarkan IEC 62305
Terdapat 4 (empat) kemungkinan kerugian atau risiko akibat bahaya petir:
- Hilangnya nyawa manusia
- Berhentinya layanan publik
- Kerusakan warisan budaya
- Kerugian ekonomi
Perhitungan Nilai Risiko dan Interpretasinya
IEC 62305-2 menyediakan metode untuk menghitung risiko kerugian akibat sambaran petir:

Berikut adalah contoh perhitungan calculated risk (R) dan perbandingannya dengan risiko yang ditoleransi (RT):
Setelah dilakukan perhitungan nilai risiko petir (R), interpretasi atau arti dari hasil hitungan sebagai beirkut:

Catatan:
Untuk fasilitas atau struktur yang sudah ada dan telah terpasang SPP maka SPP tersebut diasumsikan dalam kondisi ideal saat melakukan perhitungan nilai risiko
———————————————
Referensi
———————————————
Hubungi Omazaki Consultant jika Anda membutuhkan layanan jasa konsultan audit dan asesmen untuk estimasi, analisis, perhitungan, dan evaluasi risiko sambaran atau tersambar petir kilat atau guntur berdasarkan IEC 62305-2 untuk rencana desain atau pun studi (study) fasilitas sistem proteksi atau penangkal petir eksisting Anda.
———————————————



